DHW Heating, PV, EV charging 20.03.2020 08:40 20.03.2020 08:40

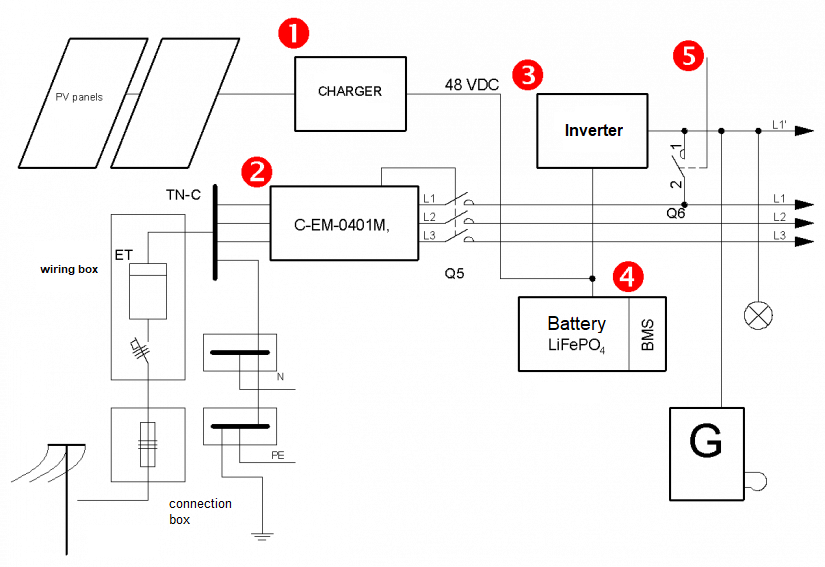
Hybrid connection with connected PV modules via DC / DC battery charger and DC / AC inverter connected to the battery. Phase L1 is led to the non-backed up part of the electrical installation, the output of the inverter L1 'is connected to the backed up appliances in the electrical installation. This solution enables an island mode, where the L1 'phase is backed up according to the output power of the inverter. During normal operation, it is connected to the L1 phase by means of a bridging relay ❺ phase L1 'and allows to supply the full consumption of the house, at the same time it is possible to control the inverter so that as much energy from PV panels (with limited inverter power) is consumed in the house. In the event of a grid failure, it is necessary to limit consumption according to the maximum power of the inverter - which is one of the tasks of the control system. This solution does not allow charging the batteries from the mains.


Fig. Basic overview diagram of a typical 1f HFVE configuration with charger and inverter

 

Basic components for HFVE control:

❶ Charger, eg VONSCH Foto cachreg DC 48 controlled by Foxtrot system (communication interface)

❷ 3f fast four-quadrant electricity meter with protective disconnection function on the CIB bus

❸ Inverter, eg VONSCH foto control 1f 230/48 DC controlled by Foxtrot system (communication interface)

❹ Battery storage, LiFePO4 batteries eg 48 VDC, 100 Ah including BMS

❺ Bridging relay controlled together with charger and inverter